山东省教育厅等10部门关于印发《山东省“人工智能+教育”实施方案》的通知宝聚荣配资
鲁教数字〔2025〕2号
各市教育(教体)局,党委网信办,发展改革委、科技局、工业和信息化局、公安局、财政局、人力资源社会保障局、大数据局、信息通信发展办公室,青岛市通信管理局,各高等学校:
为深入贯彻《教育强国建设规划纲要(2024—2035年)》和《山东教育强省建设规划纲要(2025—2035年)》要求,落实《教育部等九部门关于加快推进教育数字化的意见》(教办〔2025〕3号),加快构建人工智能赋能教育发展新生态,为教育强省建设提供有力支撑,山东省教育厅等10部门研究制定了《山东省“人工智能+教育”实施方案》,现印发给你们,请结合实际抓好贯彻落实。
山东省教育厅
中共山东省委网络安全和信息化委员会办公室
山东省发展和改革委员会
山东省科学技术厅
山东省工业和信息化厅
山东省人力资源和社会保障厅
山东省财政厅
山东省公安厅宝聚荣配资
山东省大数据局
山东省通信管理局
2025年7月3日
山东省“人工智能+教育”实施方案
为深入贯彻党的二十大和二十届二中、三中全会及全国、全省教育大会精神,落实教育强国、强省规划纲要和《教育部等九部门关于加快推进教育数字化的意见》(教办〔2025〕3号)有关要求,加快构建教育数字化发展新体系,推动人工智能与教育深度融合,促进教育持续健康发展,结合我省实际,制定如下实施方案。
一、工作目标
从2025年起,经过3-5年努力,“云-网-边-端”的一体化数智基座基本建成,全面支撑教育变革;人工智能技术深度融入教育全流程,未来学校、智慧课堂等新型教育场景加速涌现;大中小学校人工智能课程和评价体系基本建立;师生人工智能素养全面提升;人工智能赋能教育治理体系更加精准高效,公共服务能力持续优化;人工智能服务教育高质量发展、助力教育强省建设的作用更加凸显。
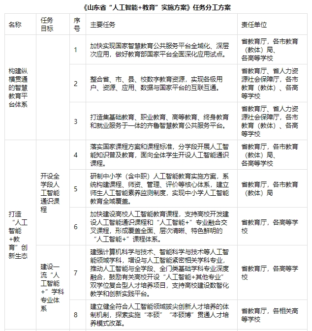
二、构建纵横贯通的智慧教育平台体系
加快实现国家智慧教育公共服务平台(以下简称国家平台)全域化、深层次应用,做好教育部国家平台全面深化应用试点,整合省、市、县、校数字教育资源,实现各级用户、资源、应用、数据与国家平台的互联互通,打造集基础教育、职业教育、高等教育、终身教育和就业服务于一体的齐鲁智慧教育公共服务平台。基础教育领域重点围绕课程教学、实践研学、多元评价、家校共育等提供支撑服务;职业教育领域重点围绕专业课程、教材资源、仿真实训、教师发展等丰富资源;高等教育领域重点围绕课程资源、数字教材、教师研修、“双创”指导等加强建设;终身教育领域重点围绕继续教育、社区教育、老年教育融合发展,提升全民终身学习服务水平;就业服务领域重点围绕“数智就业”服务模式,创新融合支撑就业新场景,对高校、毕业生、用人单位提供就业过程全链条、全景式、全时化就业服务和数据监测治理。
三、打造“人工智能+教育”创新生态
(一)开设全学段人工智能通识课程。落实国家课程方案和课程标准,分学段开展人工智能知识普及教育宝聚荣配资,面向全体学生开设人工智能通识课程。研制中小学(含中职)人工智能教育实施方案,系统构建课程、师资、管理、评价等核心体系,建立师生人工智能素养监测制度,实现中小学人工智能教育全域覆盖。加快建设高校人工智能教育课程,支持高校开发建设人工智能通识课程和“人工智能+”专业融合交叉课程,形成覆盖全面、层次清晰、特色鲜明的“人工智能+”课程体系。
(二)建设一流“人工智能+”学科专业体系。建强计算机科学与技术、智能科学与技术等人工智能领域学科,增设与人工智能紧密相关学科专业,推动人工智能与全学段、全门类基础学科专业深度融合,鼓励有关高校开设“人工智能+其他专业”双学位复合型人才培养项目,支持高校建设数智化教学和创新实践平台。建立健全符合人工智能领域拔尖创新人才培养的体制机制,探索实施“本硕”“本硕博”贯通人才培养模式改革。
(三)建设优质数字教育资源。加强数字教材建设和管理,分领域分专业研发示范性精品数字教材,鼓励学校、企业联合开发数字教材。联合高校、科研机构建设15个左右“人工智能+教育”创新研究基地,开展智能教学理论、学科知识图谱、人机协同教育模式等探索实践。聚焦思政、科学教育、体育、美育、心理健康等领域和数学、物理等基础学科,打造10个左右教育领域专用大模型垂直应用,推进人工智能与教育深度融合。围绕“人工智能+学科”双向赋能、基础学科智能化重构、数字前沿沉浸式探索等,打造2000门左右线上优质课程资源。
(四)深化人工智能赋能教学与评价。实施人工智能赋能教育教学行动,培育打造300所左右人工智能应用领航校,在备课授课、作业批改、学生发展等环节,探索“人工智能+教育”应用场景新范式。实施产教融合协同育人行动,推动校企双师协同教学,打造30个左右校企协同、特色鲜明、资源丰富的示范性虚拟仿真实训基地。实施人工智能赋能高等学校教学改革项目工程,对接服务我省“十强”优势产业领域,每年遴选10个左右代表性专业,每个专业建设10门左右核心课程。强化全面发展育人导向,推进人工智能赋能考试评价改革,提升教育考试成绩大数据分析能力,打造智能巡考、智能评卷、体育智能测评等创新应用场景。整合学业成绩、课堂行为、实践活动等多维数据,构建综合性评价模型,推动教育评价从单一结果评价向全过程发展性评价转变。
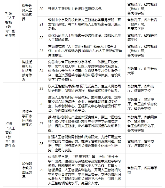
(五)提升教师人工智能素养。开展“人工智能赋能教师专业发展”行动,丰富山东省教师管理服务系统功能,探索教师素养数字“画像”,实现教师教学、教科研及管理数据的无感化采集。将校长人工智能领导力、教师人工智能素养纳入省、市、县(市、区)三级教师培训计划,分层分类组织开展培训,实现学校教师全覆盖。开展人工智能助力教师队伍建设试点。编制中小学及高校教师人工智能必备素养手册,研发培训课程,每年开展教师人工智能素养提升展示活动。优化师范生人工智能素养类课程建设,加强师范生人工智能教育。在高校实施“人工智能+教育”领军人才培养计划,在中小学遴选培养1000名左右人工智能教育首席信息官。
(六)构建泛在可及的终身教育体系。完善山东省开放大学办学体系,一体推进开放大学、老年开放大学、社区大学办学服务体系建设。依托山东开放大学搭建山东省终身学习公共服务平台,丰富家庭教育、社区教育、老年教育、职业能力提升等优质资源供给。建立资历框架为基础的认证标准体系,建设终身学习学分银行,提升学习成果认证、积累与转换的服务效能,构建全民终身学习激励机制。
(七)打造产学研协同创新新范式。以人工智能技术推动科研范式变革,建立人机协同科研机制,创新科研流程、科研模式和评价体系,提高科研组织效率。建设人工智能科研平台体系,面向重大战略,支持高校联合科研院所、企业,布局建设省重点实验室、技术创新中心、工程研究中心等高能级科研平台,争创国家级创新平台。推动科技创新与产业创新深度融合,推进“揭榜挂帅”核心技术攻关和标志性产业链产学研精准对接,提高人工智能、IPv6等领域高质量科技成果供给。加强人工智能协同创新和战略研究,支持开展重大科技战略与政策研究,推进全省教育系统网络、数据、应用、服务等方面关键教育数字化标准的研究、应用与实施。
(八)加强数字教育国际交流。依托孔子学院、“班·墨学院”等,推动“数字大学”出海,打造具有山东特色的数字教育国际品牌。建设国际课程数字资源和中文数字学习资源,提升数字教育国际影响力。鼓励高校与世界高水平大学合作,共建人工智能课程、人工智能实训基地,开展人工智能相关学科专业合作办学、学生联合培养。支持高校组织或参加人工智能领域相关国际学术会议,引进世界人工智能领域高水平、高层次人才。
四、完善人工智能教育保障体系
(一)夯实新型基础设施建设。统筹运用“两新”等国家支持政策,升级教育数字化基础设施。加快推进教育云网融合建设应用,建设教育行业云,有序推动教育应用上云,实现各级各类学校高速接入教育专网。引导学校支持网络基础设施建设,实现校园无线网覆盖。深化IPv6规模部署与创新应用,推动各级各类教育网络、网站、信息系统全面支持IPv6。建设省级教育算力共享系统,接入全省一体化算力服务平台,实现区域、高校算力资源共建共享。建设智慧校园和智能化教室,推动学校校园网络提质扩容,有序普及符合技术标准和学习需要的教学智能终端。
(二)深化教育数据治理。提升省教育大数据管理水平,打造跨层级、跨地域、跨部门教育数据共享网络,构建全省教育数据“一张图”。鼓励支持各市各高校建设教育领域人工智能大模型训练数据集,整合课程课标、学情分析、考试评价等数据,实现数据的分级分类、多模态标注。支持企业、科研机构开展语料训练,支撑教育领域大模型落地应用。完善“爱山东”政务服务平台“教育专区”,服务教育“一件事”高效办理和校务“一网通办”,推动“入学一件事”向幼儿园招生延伸,普通高中毕业证电子化覆盖率达到100%,学生资助申请实现“网上办”“掌上办”,特殊困难学生“免申即享”。构建全省教育数字档案管理体系。加强教育数据全生命周期管理,推动教育数据分级分类建设,建立教育领域身份和数据可信体系,开展“安宁齐鲁”个人信息保护专项行动,建立教育数据服务商准入审查制度,做好教育系统重要数据的备份和异地灾备工作。
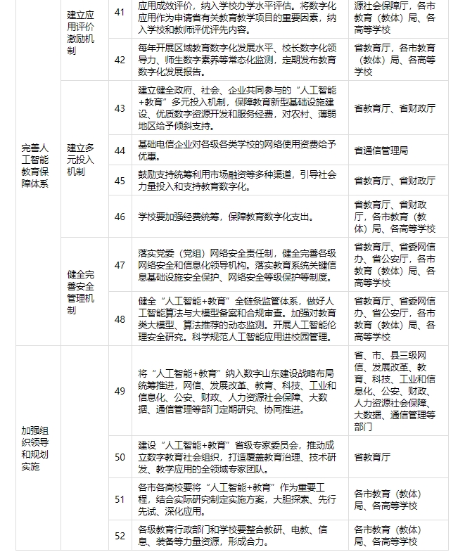
(三)建立应用评价激励机制。坚持以应用为导向,分级分类开展教育数字化建设应用成效评价,纳入学校办学水平评估。将数字化应用作为申请省有关教育教学项目的重要因素,纳入学校和教师评优评先内容。每年开展区域教育数字化发展水平、校长数字化领导力、师生数字素养等常态化监测,定期发布教育数字化发展报告。
(四)建立多元投入机制。建立健全政府、社会、企业共同参与的“人工智能+教育”多元投入机制,保障教育新型基础设施建设、优质数字资源开发和服务经费,对农村、薄弱地区给予倾斜支持。基础电信企业对各级各类学校的网络使用资费给予优惠。鼓励支持统筹利用市场融资等多种渠道,引导社会力量投入和支持教育数字化。学校要加强经费统筹,保障教育数字化支出。
(五)健全完善安全管理机制。落实党委(党组)网络安全责任制,健全完善各级网络安全和信息化领导机构,压实工作责任。落实教育系统关键信息基础设施安全保护、网络安全等级保护等制度。健全“人工智能+教育”全链条监管体系,做好人工智能算法与大模型备案和合规审查。加强对教育类大模型、算法推荐的动态监测。开展人工智能伦理安全研究。科学规范人工智能应用进校园管理。
五、加强组织领导和规划实施
将“人工智能+教育”纳入数字山东建设战略布局统筹推进,网信、发展改革、教育、科技、工业和信息化、公安、财政、人力资源社会保障、大数据、通信管理等部门定期研究、协同推进。建设“人工智能+教育”省级专家委员会,推动成立数字教育社会组织,打造覆盖教育治理、技术研发、教学应用的全领域专家团队。各市各高校要将“人工智能+教育”作为重要工程,结合实际研究制定实施方案,大胆探索、先行先试、深化应用。各级教育行政部门和学校要整合教研、电教、信息、装备等力量资源,形成合力,推动“人工智能+教育”更好服务教育强省建设。
附件
《山东省“人工智能+教育”实施方案》任务分工方案





亿策略提示:文章来自网络,不代表本站观点。